William希尔官网入口
首页
走进William希尔官网入口
William希尔官网入口简介
董事长致辞
William希尔官网入口之路
组织架构
营业结构
声誉展示
企业文化
William希尔官网入口故事
匠筑精品
流金岁月
William希尔官网入口人物
司庆盛况
庆典寄语
党建引领
党建动态
先进事迹
红色影象
动态信息
William希尔官网入口要闻
公示通告
图片新闻
公司视频
媒体关注
平面刊物
服务领域
工程服务
地产置业与社区服务
延伸服务
服务领域
工程服务
地产置业与社区服务
新质料新能源
PPP
教育
可一连生长
项目管理标准化
手艺立异
深化设计
装配式制作
绿色修建
数字制作
EPC
结构外洋
大客户合作
爱心William希尔官网入口
慈善综述
爱心历史
数说慈善
典范项目
暖心故事
加盟William希尔官网入口
乐活William希尔官网入口
职等你来
首页
走进William希尔官网入口
William希尔官网入口简介
董事长致辞
William希尔官网入口之路
组织架构
营业结构
声誉展示
企业文化
William希尔官网入口故事
匠筑精品
流金岁月
William希尔官网入口人物
司庆盛况
庆典寄语
建党100周年
建党动态
先进事迹
红色影象
动态信息
William希尔官网入口要闻
公示通告
图片新闻
公司视频
媒体关注
平面刊物
服务领域
工程服务
地产置业与社区服务
延伸服务
服务领域
工程服务
地产置业与社区服务
新质料新能源
PPP
教育
可一连生长
项目管理标准化
手艺立异
深化设计
装配式制作
绿色修建
数字制作
EPC
结构外洋
大客户合作
爱心William希尔官网入口
慈善综述
爱心历史
数说慈善
典范项目
暖心故事
加盟William希尔官网入口
乐活William希尔官网入口
职等你来
NEWS
动态信息
William希尔官网入口要闻
公示通告
图片新闻
公司视频
媒体关注
平面刊物
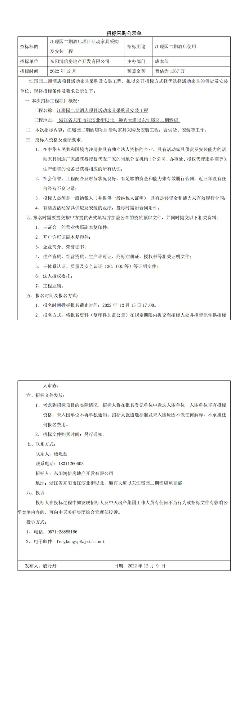
江璟园二期旅馆项目运动家具采购及装置工程采购招标公示
宣布时间:2022/12
附件-资质预审文件.docx
上一篇
返回
下一篇
执法声明
隐私政策
【网站地图】
【sitemap】